关于启动浠水县气象灾害(寒潮)
Ⅳ级应急响应的通知
浠水县气象灾害应急指挥部各成员单位:
根据最新气象资料分析,受强冷空气影响,2月21日至25日,我县将出现寒潮大风和低温雨雪冰冻天气,降温剧烈、风力大,雨雪相态复杂、冻雨范围广。最高气温降至-1~2℃,最低气温降至-3~1℃、山区在-5℃左右,阵风7~10级。部分地区有冻雨,冻雨量在10~25毫米,电线覆冰厚度2~6毫米左右。其中我县东北部冻雨量总体偏多,气温偏低,需加强防范。根据《浠水县气象灾害应急预案》相关规定,县气象灾害应急指挥部决定2月21日14时00分启动气象灾害(寒潮)Ⅳ级应急响应。
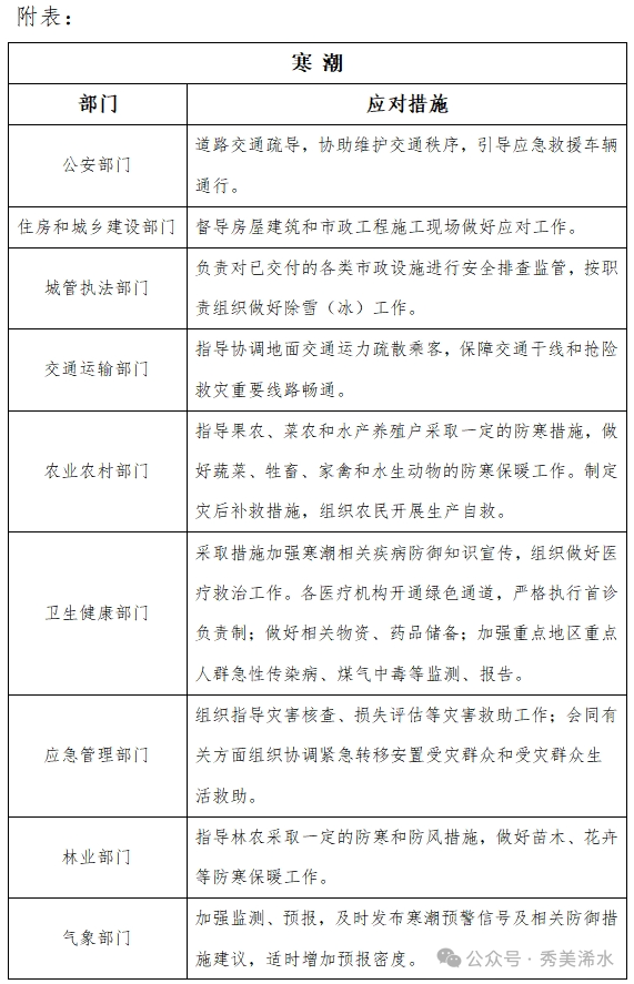
启动气象灾害(寒潮)Ⅳ级应急响应后,请各成员单位严格执行《浠水县气象灾害应急预案》,开展应急处置各项工作。深入贯彻落实习近平总书记关于防灾减灾救灾工作的重要指示精神,周密安排、协同配合、迅速行动,全力做好寒潮大风和低温雨雪冰冻天气过程各项防御和应对措施,坚决保障人民群众生命财产安全和正常生产生活秩序。公安、交通、农业农村、应急、城管、电力、住建等部门要分灾种采取应对措施,紧盯重点行业领域安全,及时排查各行业灾情险情,积极采取防大风、强对流、冰冻、道路结冰等防范措施,切实降低灾害损失和不利影响。应对措施建议见附表。
浠水县气象灾害应急指挥部
2024年2月21日


